電源部はトランスを決めた時点で自動的に決まってしまう。 少しでも FET の発熱を抑えるために、高電圧整流ダイオードに少し抵抗を入れる。 手持ちのコンデンサが 220 μFと大きめであることもあって、ダイオード保護もできる。 整流直後のコンデンサは、105℃品を使う。 オペアンプ用のコンデンサが、KZH なのは手持ちの都合で、KMG でもよい。 リップルフィルタはぺるけ師匠の設計通りで、※の抵抗で250V となるように調整する。

C-電源は、差動定電流に LM317 を使うが、定電流性を示すには 4V 程度かける必要があるためだ。 ここには気休めかもしれないが、放熱に注意しながら 音響用の FineGold を使う。オペアンプの電源供給のフィルタには、いつものように KZ 電解コンデンサだ。 1000μFをいれたいところだが、高さの制限から 330μF となった。 なお、オペアンプの近傍には、いつものように、PILKOR フィルムコンデンサをパスコンでいれる。

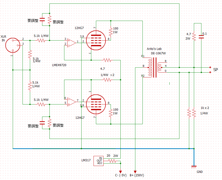
アンプ部は、とりあえず EL821 CasComp 単段差動プッシュプルアンプ 通りだが、オペアンプは LME49720 とする。 さてどうなることやら。
to be continued…